Узнать стоимость

Каркас лестницы с 2-мя поворотами и баллюстрада 2-го этажа

Стоимость: 214 750 руб

В стоимость входит: замер, проектирование, изготовление, монтаж, грунтование, окраска и материал.

Конфигурация
трехмаршевая нестандартная конфигурация
Материал
Профильная труба 50*50*3, профильная труба 100*50*3, профильная труба 40*20*3, профильная труба 40*40*3, профильная труба 20*20*3
Адрес
г. Сергиев Посад, микрорайон Семхоз, СНТ Литератор
Высота лестницы
2720 мм
Ширина марша
807 + 859 + 800 мм
Открытая лестница на второй этаж частного дома с ограждениями

К нам поступила заявка на изготовление и монтаж открытой лестницы на второй этаж частного дома с ограждениями. Дополнительно требовалось установить ограждения по периметру площадки 2-го этажа. Пространство, отведенное под лестницу, оказалось здесь крайне ограниченным из-за четырех дверных проемов на первом этаже. Стены в доме деревянные, крепления к таким стенам мы стараемся избегать, так как дерево со временем сожет дать усадку. 

Перекрытие и пол также деревянные, крепление металлоконструкций будем выполнять на саморезы. Так как пространство под лестницу оказалось очень нестандартным, то наш инженер разработал эксклюзивную конфигурацию лестницы из трех маршей с забежными ступенями между ними.

Проект открытой каркаса лестницы с 2-мя поворотами

3 D вид лестницы cо 1-го на 2-ой этаж

3 D вид лестницы c 1-го на 2-ой этаж

Лестница c 1-го на 2-ой этаж с ограждениями

Ограждения лестницы, вид сбоку

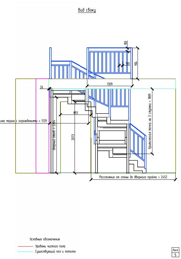
Лестница c 1-го на 2-ой этаж с ограждениями, вид сбоку

Вид сверху лестницы c 1-го на 2-ой этаж

Лестница c 1-го на 2-ой этаж с ограждениями, вид спереди

Пояснительная записка

✓ Ограждения из профильной трубы необходимо было установить с обеих сторон лестницы и по периметру площадки 2-го этажа.  

Для окраски каркаса и ограждений заказчик выбрал светло-серый цвет Hammerite. 

Варианты ограждений из профильной трубы

Ограждения для открытой лестницы

Лестница с ограждением на два этажа

Ограждения нашей работы

Запись на посещение шоу-рума

Ваш телефон

Представьтесь, пожалуйста

Заказ обратного звонка

Ваш телефон

Представьтесь, пожалуйста